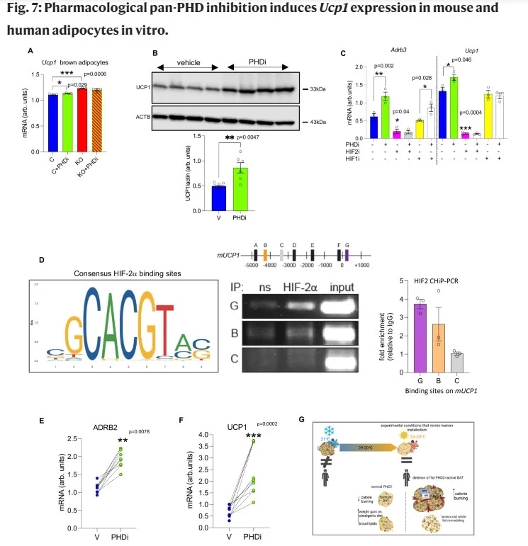
Yeni araştırmalar, PHD2 adlı genin, kahverengi yağ dokusundan çıkarılmasının vücudu daha fazla kalori yakmaya yönlendirdiğini gösterdi. PHD2 geninin kahverengi yağ dokusundan çıkarılması, vücudun metabolizmasını hızlandırdı. Kahverengi yağ, soğuk ortamlarda vücut sıcaklığını koruyan bir doku türüdür.
Fareler Üzerinde deney yapıldı
Independent'ta yer alan habere göre; Nature Communications dergisinde yayımlanan sonuçlarda, PHD2 geni bulunmayan fareler, PHD2 genine sahip farelere kıyasla yüzde 60 daha fazla kalori yaktı. Bu fark, farelerin daha fazla yemelerine rağmen gözlemlendi.

Yüksek Rakımların Metabolizma Üzerindeki Etkisi
Araştırmacılar, yüksek rakımlarda, yani deniz seviyesinden daha yüksek bölgelerde, oksijen seviyelerinin düşük olduğunu belirtti. Bu yüksek rakım etkisini, PHD2 geninin kahverengi yağ dokusundan çıkarılması yoluyla taklit etmeyi amaçladılar. Yüksek rakımlarda metabolizmanın arttığı bilinirken, bu genin çıkarılmasıyla benzer bir etkinin farelerde gözlemlendiği bulundu.
İnsanlarda PHD2 Geninin Etkisi
Araştırmacılar, 5 binden fazla kişinin kanını analiz ederek PHD2 geninin etkisini daha iyi anlamaya çalıştı. PHD2 protein seviyelerinin, karın yağını fazla olan bireylerde yüksek olduğu belirlendi. Dr. Zoi Michailidou, kahverengi yağın soğuk sıcaklıklarda daha aktif olduğunu belirterek, “PHD2 proteinini kaldırarak, kalorilerin soğuk ortamlar olmadan da yakılabileceğini gösterdik” dedi.

Yeni Tedavi Yöntemleri İçin Potansiyel
Dr. Michailidou, “Sonuçlarımız, obezite, tip 2 diyabet ve kilo ile ilişkili diğer hastalıkları tedavi etmek için yeni yollar açabilir” şeklinde konuştu. Ayrıca, PHD2 geninin hedeflenmesinin metabolizmayı artırarak kilo kaybını sürdürebilecek yeni stratejiler sunabileceğini belirtti.
Gelecek Araştırmalar neler?
Şu anda kilo kaybı ilaçları mevcut olsa da, tüm ilaçların her birey için etkili olmadığını vurgulayan Dr. Michailidou, alternatif yöntemlerin önemini belirtti. PHD2 geninin, metabolizma ile ilişkili hastalıklar, örneğin diyabet ve tiroid bozuklukları ile de bağlantılı olduğu keşfedildi.